【重磅】《2024中国AI大模型产业发展与应用研究报告》正式发布,美洽全渠道AI客服解决方案被引用
1月16日,《2024中国AI大模型产业发展与应用研究报告》由国内IT市场研究与咨询机构“第一新声”正式发布。
1月16日,《2024中国AI大模型产业发展与应用研究报告》由国内IT市场研究与咨询机构“第一新声”正式发布。
美洽作为在AI大模型客户服务领域应用层厂商,受邀参与本次报告的专家访谈与案例研究环节。
以下内容来源于第一新声智库:

01
研究背景
2018年,OpenAI发布第一个生成式预训练模型GPT-1,模型参数量达到1.17亿, 开启了AI大模型的训练热潮;2022年底,ChatGPT的火爆,吸引了全世界对大模型的广泛关注,也激发了中国AI大模型发展热潮。2023年3月中旬,百度发布大语言模型产品文心一言,拉开了国内AI大模型产业 “百模大战”的序幕,之后通义千问、盘古大模型、星火认知大模型、360智脑、豆包等纷纷问世。2024年中国AI大模型产业落地明显加速,AI大模型产品化、商业化和产业化的发展脉络基本形成。
AI大模型是指拥有亿级以上参数的深度学习模型,从应用场景角度可分为通用大模型和垂直大模型,其中垂直大模型又可以分为行业大模型和垂直场景大模型。通用大模型,聚焦基础层和技术攻关;垂直大模型,聚焦垂直领域解决方案;在通用大模型基础上开发行业和场景专用模型,面向政务、金融、医疗、教育、交通等垂直行业和营销、客服、运营等通用场景。
2024年以来,我国AI大模型的产业应用已经迅速展开,本报告通过调研中国AI大模型产业发展和市场应用,梳理AI大模型的发展历程、产业生态、商业模式、行业应用、市场规模、发展趋势等,并对典型垂类行业和场景应用案例进行剖析,以期达到以下目的:
· 通过研究AI大模型产业的发展历程、产业生态、商业模式、行业和场景应用等,帮助企业了解AI大模型产业的发展脉络和发展方向;
· 重点分析AI大模型产业的市场规模、发展驱动、市场应用、发展趋势,帮助AI大模型企业把握市场需求动向和发展趋势;
· 深入调研AI大模型的典型行业和场景应用,挖掘行业里应用相对成熟、落地价值度高、市场反馈良好的优秀服务商与实践案例,为客户产品选择提供参考。
02
报告目录

03
报告亮点
「亮点一 」
2024年AI大模型应用市场规模约为157亿元,2022-2027年复合增长率达148%
根据第一新声智库研究,2022-2027年中国AI大模型应用市场规模复合增长率将达到148%,至2027年,AI大模型市场规模将达到1130亿,AI大模型行业达到盈利临界点。

「亮点 二」
AI大模型产业图谱

「亮点 三」
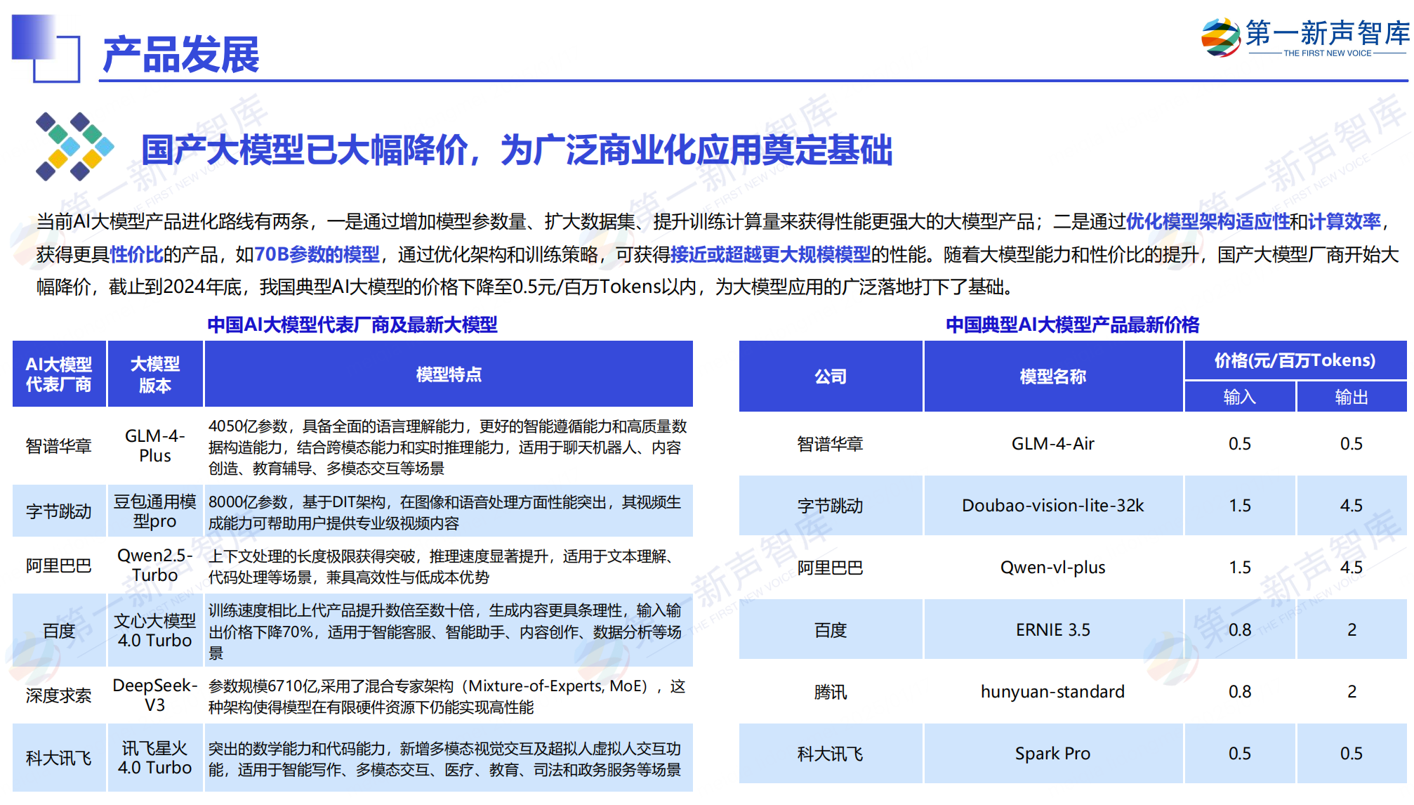
截止到2024年底,我国典型AI大模型的价格下降至0.5元/百万Tokens以内
国产大模型已大幅降价,为广泛商业化应用奠定基础;当前AI大模型产品进化路线有两条,一是通过增加模型参数量、扩大数据集、提升训练计算量来获得性能更强大的大模型产品;二是通过优化模型架构适应性和计算效率,获得更具性价比的产品,如70B参数的模型,通过优化架构和训练策略,可获得接近或超越更大规模模型的性能。随着大模型能力和性价比的提升,国产大模型厂商开始大幅降价,截止到2024年底,我国典型AI大模型的价格下降至0.5元/百万Tokens以内,为大模型应用的广泛落地打下了基础。

「亮点 四」
AI大模型商业化落地:55%为定制化模式、40%-45%为API及订阅模式
AI大模型市场应用的商业化模式逐渐清晰:定制化模式面向大型政企:大型企业AI大模型应用时,更倾向于定制化,并采用本地化部署模式;API及订阅模式适用于中小企业及机构:采用API及订阅模式采购大模型服务,具有节省资源、快速集成、实时更新和可扩展性强等优势,适用于中小型企业;嵌入智能终端和APP中收取广告费的模式逐渐落地:随着大模型应用的普及,将大模型嵌入智能终端和APP中,向广告主收取广告费的模式,将成为大模型产品变现的重要方式。

「亮点 五」
AI大模型在互联网、政务、金融等行业应用场景日益丰富
AI大模型在ToB领域已广泛应用于互联网、金融、政务、工业、教育、消费等多个领域,行业用户通过引入AI大模型解决方案,优化业务流程、提升决策效率、创新服务模式,积极探索如何利用最新大模型技术推动企业数字化和智能化转型。

04
报告节选























关于第一新声:中国科技产业市场研究平台,致力于研究数字经济浪潮下,中国科技产业化、产业数字化的市场机会与发展趋势,其核心团队由来自IT B2B领域的专家组成(Gartner/百度/Oracle等)。
第一新声研究院聚焦科技领域,累计研究发布了《2024年中国智能客服市场研究报告》《2024年中国信创产业研究报告》《2024年中国数据库市场研究报告》《2023年中国信创产业研究报告》《2022年中国MarTech行业研究报告》《2022年中国高成长企业级SaaS行业研究报告》等十余份行业深度研究报告。