重磅发布|《2025年中国智能体客服市场发展研究报告》!
美洽推荐:
在客户体验成为企业核心竞争力的当下,智能体(AI Agent)正重新定义客服体系。为了更系统地洞察行业趋势,我们特意转载第一新声智库《2025年中国智能体客服市场发展研究报告》,带你全面了解智能体客服的技术演进、市场格局与未来方向。无论你是决策者、运营者,还是对智能客服感兴趣的从业者,都能从中找到值得参考的答案。
目录:
一、研究背景
2025年9月,第一新声智库正式启动第19轮AI系列研究——《2025年中国智能体客服市场发展研究报告》。在近3个月的时间里,通过调研多位智能体客服行业一线专家,并结合大量专家的定性研究内容,正式完成《2025年中国智能体客服市场发展研究报告》。
二、研究问题
本次研究报告的核心解答了以下三个问题:
▪️ 智能体客服究竟发展到了什么阶段?
▪️ 它能为企业带来哪些价值?
▪️ 智能体客服未来的机遇在哪里?
报告通过“发展背景-现状格局-典型案例-未来趋势”四大篇章,系统性地解析这个充满活力的市场。
三、研究亮点(部分)
亮点1:智能体客服的定义与「七大层级架构」
智能体客服的定义:基于AI技术模拟人类客服,自主完成咨询与服务。

亮点2:智能体客服相较传统客服的能力跃迁
核心变化:
▪️感知:从文本到多模态
▪️记忆:从短轮次到长期上下文
▪️新能力:自主决策、工具调用、全程可观测

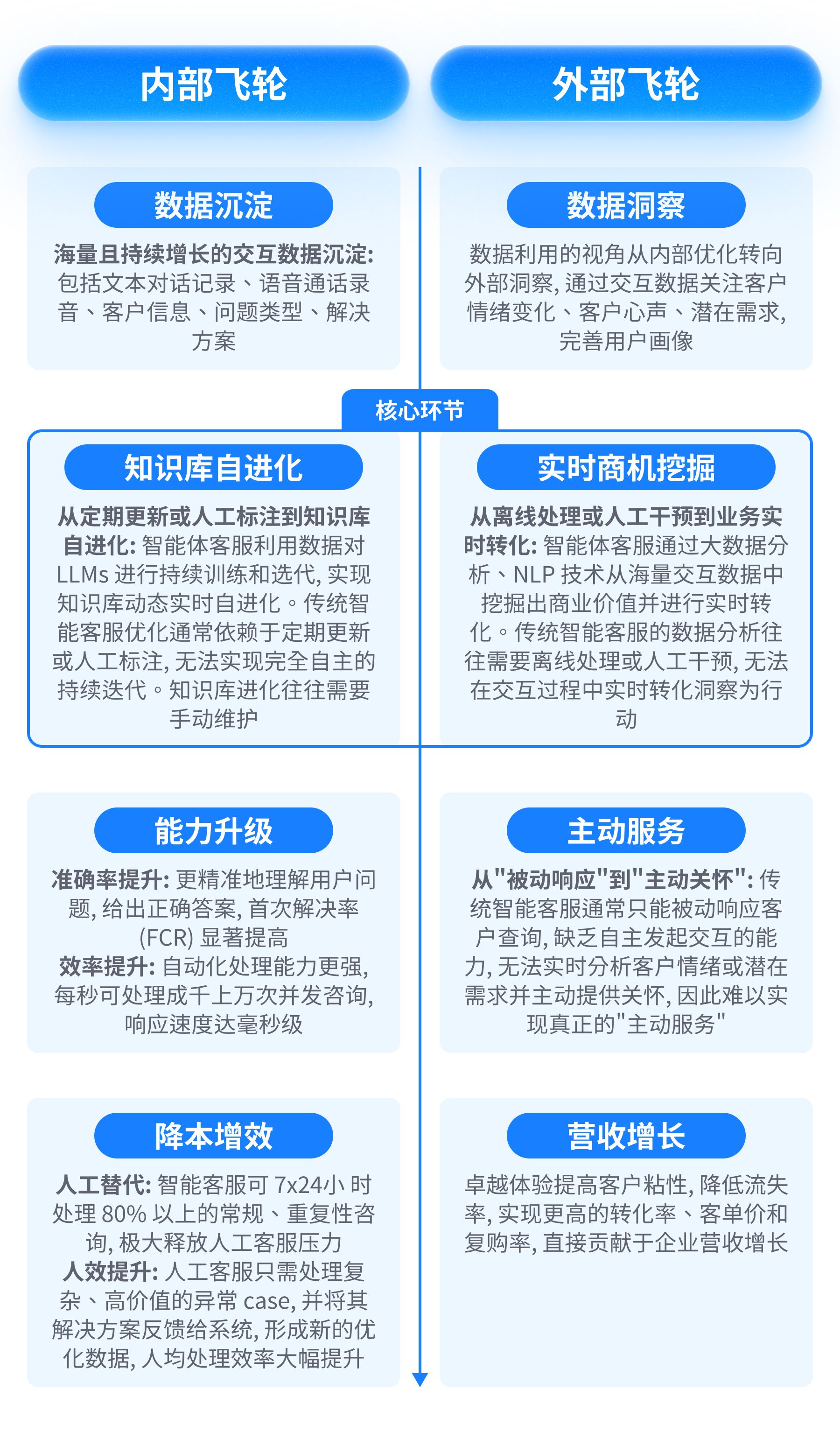
亮点3:智能体客服产生「飞轮效应」
▪️内部飞轮:效率 → 数据 → 模型优化 → 更高效率
▪️外部飞轮:数据 → 洞察 → 主动服务 → 增长形成企业服务与用户体验的正向循环。

亮点4:智能体客服的行业渗透率
智能客服在各行业的应用深度呈现显著梯度差异
可划分为三大梯队:
▪️第一梯队:高频高标准化行业,如,互联网、电信、金融,行业渗透率>80%。
▪️第二梯队:中频强合规行业,如,医疗、教育,行业渗透率~60%。
▪️第三梯队:低频高壁垒行业,如,工业制造,行业渗透率<60%。

亮点5:2025年中国智能体客服市场规模预测
据第一新声智库研究,2023-2027年中国智能体客服市场规模复合增长率将达到107%;至2027年,企业级智能体客服市场规模将达到73亿元。

亮点6:全球优秀厂商图谱:中外模式对比
▪️国外厂商:“All in One”一体化架构,聚焦全场景效率例:Zendesk 用 GPT-4、Claude、Stable Diffusion 组成全场景AI客服,强模型能力和全渠道自动化。
▪️国内厂商:分层拆解 + 垂直适配,弥补短板并贴合合规。通过意图识别Agent/派单Agent/质检Agent 等模块化架构,满足行业合规、电商/金融等垂直需求。

美洽
AI Agent 智能体团队
覆盖更多获线场景
智能识别客户需求,灵活匹配服务与销售
效率与精度双提升,让获客更省力!

- END -
扫描下方二维码
回复「报告」
领取《2025年中国智能体客服市场发展研究报告》
完整版
